EC 390 - Development Economics
2025
We have seen that most societies start as agrarian
There is a clear correlation between urban migration and growth
But the direction isn’t very clear
What factors could be contributing to the growth of cities?
We can think of two different categories:
1. Push Factors
2. Pull Factors
What factors could be contributing to the growth of cities?
We can think of two different categories:
1. Push Factors
2. Pull Factors
What factors could be contributing to the growth of cities?
We can think of two different categories:
1. Push Factors
2. Pull Factors
Urban Bias: Governments favor urban areas over rural areas
Rural-to-Urban Migration: Movement of people from farms to urban center
Agglomeration Economy Cost advantages of grouping consumers and producers in the same area
Cities can be thought of as a massive coordination success
Definition: Being close to others makes production and consumption cheaper and more efficient than being isolated
There are also spillover effects from agglomeration
1. Knowledge Spillovers
2. Labor Market Spillovers
3. Shared Infrastructure and Services Spillovers
4. Market Access and Consumer Spillovers
5. Social and Institutional Spillovers
1. Knowledge Spillovers
2. Labor Market Spillovers
3. Shared Infrastructure and Services Spillovers
4. Market Access and Consumer Spillovers
5. Social and Institutional Spillovers
1. Knowledge Spillovers
2. Labor Market Spillovers
3. Shared Infrastructure and Services Spillovers
4. Market Access and Consumer Spillovers
5. Social and Institutional Spillovers
1. Knowledge Spillovers
2. Labor Market Spillovers
3. Shared Infrastructure and Services Spillovers
4. Market Access and Consumer Spillovers
5. Social and Institutional Spillovers
1. Knowledge Spillovers
2. Labor Market Spillovers
3. Shared Infrastructure and Services Spillovers
4. Market Access and Consumer Spillovers
5. Social and Institutional Spillovers
1. Knowledge Spillovers
2. Labor Market Spillovers
3. Shared Infrastructure and Services Spillovers
4. Market Access and Consumer Spillovers
5. Social and Institutional Spillovers
That was a lot of benefits that cities may give
But what about cons?
1. Overcrowding and Housing Shortages
2. Infrastructure Strain
3. Inequality and Informal Employment
4. Environmental Degradation
5. Rising Cost of Living
6. Social and Governance Challenges
1. Overcrowding and Housing Shortages
2. Infrastructure Strain
3. Inequality and Informal Employment
4. Environmental Degradation
5. Rising Cost of Living
6. Social and Governance Challenges
1. Overcrowding and Housing Shortages
2. Infrastructure Strain
3. Inequality and Informal Employment
4. Environmental Degradation
5. Rising Cost of Living
6. Social and Governance Challenges
1. Overcrowding and Housing Shortages
2. Infrastructure Strain
3. Inequality and Informal Employment
4. Environmental Degradation
5. Rising Cost of Living
6. Social and Governance Challenges
1. Overcrowding and Housing Shortages
2. Infrastructure Strain
3. Inequality and Informal Employment
4. Environmental Degradation
5. Rising Cost of Living
6. Social and Governance Challenges
1. Overcrowding and Housing Shortages
2. Infrastructure Strain
3. Inequality and Informal Employment
4. Environmental Degradation
5. Rising Cost of Living
6. Social and Governance Challenges
1. Overcrowding and Housing Shortages
2. Infrastructure Strain
3. Inequality and Informal Employment
4. Environmental Degradation
5. Rising Cost of Living
6. Social and Governance Challenges
In the economic sense, we define it as:
An action taken by one agent that decreases the incentives for other agents to take similar actions
The most obvious form of congestion is traffic
A lesss obvious form is rent


Transportation routes linking industries play a key role
French colony concentrated in Dakar
Population Concentration
There are many potential problems when the majority of the country lives in a single city
The decision to migrate is one of potential trade-offs
Consider an agent living in a rural area
But
Premise: Agents consider labor market opportunities available to them in the rural and urban sectors and choose the one that maximizes their expected gains from migration
Main Assumptions
Two Regions
There are a total of N workers in the economy
There are \(N^{C}\) and \(N^{R}\) workers who live in the city and rural area, respectively:
\(N = N^{C} + N^{R}\)
\[\begin{align*} N^{C} &= L^{C} + U^{C} \\ N^{R} &= L^{R} \end{align*}\]
\(U^{C} = N - L^{C} - L^{R}\)
\[ u^{C} = \dfrac{U^{C}}{U^{C} + L^{C}} = \dfrac{N - L^{C} - L^{R}}{N - L^{R}} \]
\(E(w^{C}) = \dfrac{L^{C}}{N - L^{R}} \times w^{C} + \left( 1 - \dfrac{L^{C}}{N - L^{R}} \right) \times 0\)
\(E(w^{C}) = \dfrac{L^{C}}{N - L^{R}} \times w^{C}\)
In this model, an equilibrium is a set of numbers
Let’s look at an example with numbers
Urban Wages
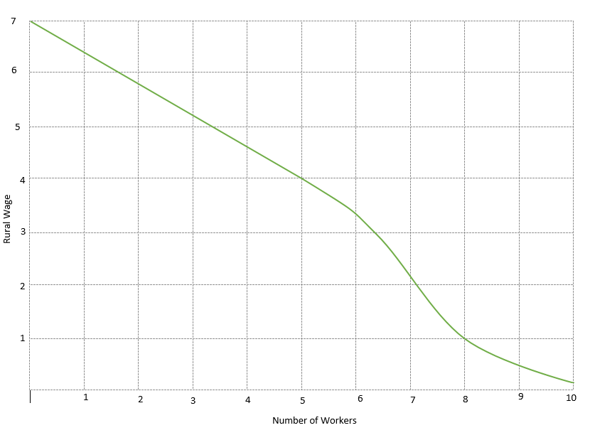
Rural Wages
We want to put both demand curves on the same graph
Let the wage in the urban area be fixed at 10 \((w^{C} = 10)\)
Urban employers demand 2 units of labor \((L^{c} = 2)\)
Is this an equilibrium?
So with 2 brave souls migrating to the city, we now have 4 people in the urban area which implies:
Recall we can find the rural wage by:
\[ w^{R} = \dfrac{L^{C}}{N - L^{R}} \times w^{C} \]
\[ w^{R} = \dfrac{2}{10 - 6} \times 10 = 5 \]
Is this an equilibrium?
Let’s check our graph again
Not an equilibrium
When there are 6 people in the rural area, the wage \(w^{R}\) is 3.3
If 3 people migrate, then \(L^{R} = 5\) and \(w^{R} = 4\)
\[\begin{align*} w^{R} = E[w^{C}] = \dfrac{L^{C}}{N - L^{R}} \times w^{C} = \dfrac{2}{10 - 5} \times 10 = 4 \end{align*}\]
What can be done about some of the problems urbanization causes?
1. Better Rural-Urban Balance
2. Anticipation
What can be done about some of the problems urbanization causes?
1. Better Rural-Urban Balance
2. Anticipation
What can be done about some of the problems urbanization causes?
1. Better Rural-Urban Balance
2. Anticipation
What can be done about some of the problems urbanization causes?
1. Better Rural-Urban Balance
2. Anticipation
3. Its on us to be conscious of how growth needs to be more guided
EC390, Lecture 08 | Migration